
유전체학 AI를 활용하여 보다 정확하고 포괄적인 유전체 제공
AI는 우리가 알고 있는 유전체학을 변화시키고 있습니다. 대량의 시퀀싱 데이터를 파싱하고 분석하는 AI의 능력은 유전체에 대한 더 깊고 정확한 이해를 용이하게 하는 데 매우 적합합니다.
AI가 유전체 연구를 혁신하고, 임상 인사이트를 추진하며, 멀티오믹스 발견을 가능하게 하는 방법을 알아보세요
인공지능(AI)은 복잡한 유전 및 멀티오믹스 데이터를 분석하고 해석하는 고급 도구를 제공함으로써 유전체학을 변화시키고 있습니다. 유전체학 AI는 기존의 분석 방법을 보완하여 정확성을 높이고 종합적인 유전체 시퀀싱 데이터 주석 및 해석을 제공합니다. 가속 컴퓨팅, 데이터 사이언스, AI를 통합함으로써 정확한 시퀀싱 결과를 제공할 수 있으므로 분석 시간이 크게 단축되는 동시에 모든 단계에서 엄격한 데이터 어셈블리가 보장됩니다.
설명 가능한 인공지능은 AI에서 생성된 통찰력이 정확하고 추적 가능하며 증거에 기반하고 검토가 용이하도록 보장함으로써 유전체 데이터 분석에 투명성을 제공합니다. 복잡한 유전자 데이터를 해석하는 연구자에게 이러한 명확성은 결과를 신뢰하고 확신을 가지고 시퀀싱 데이터 해석을 확장하는 데 필수적입니다.
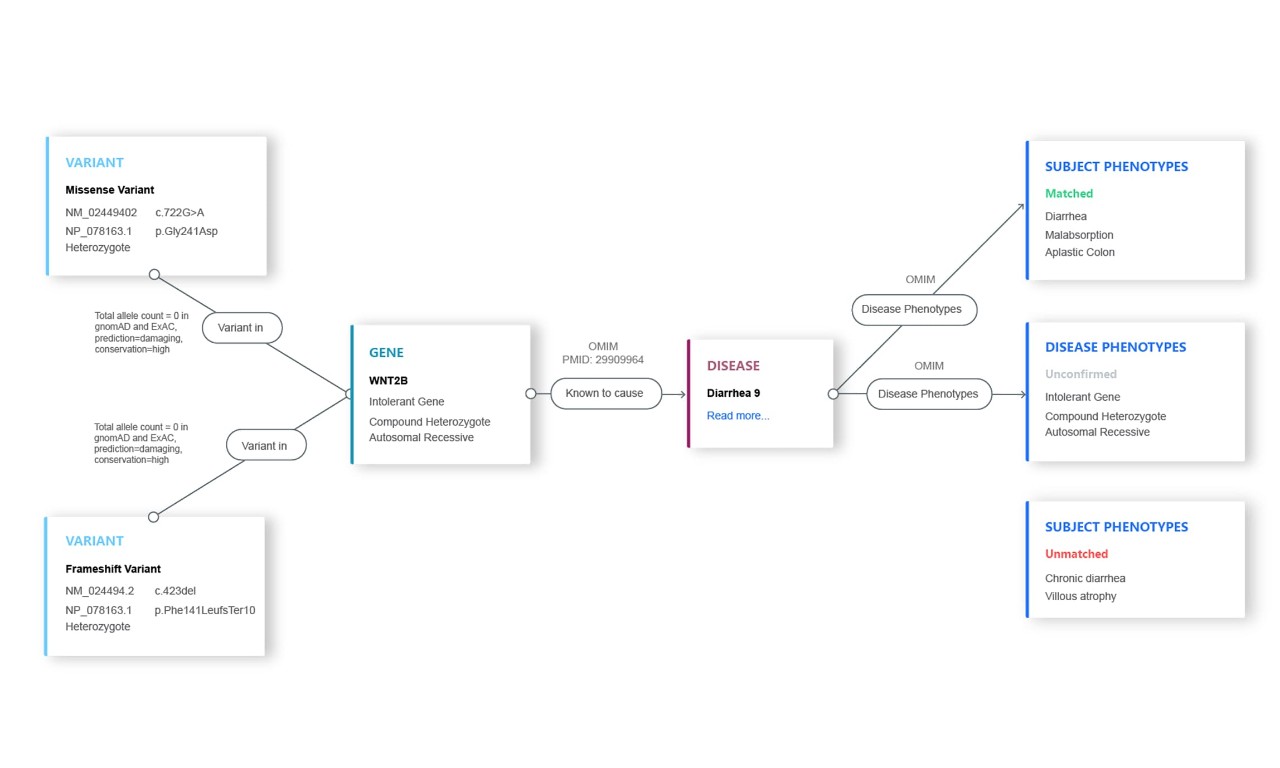
생식세포 3차 분석용으로 개발된 Emedgene 소프트웨어는 매우 정확한 설명 가능한 AI를 적용하여 우선 순위가 높은 유전자 변이를 강조 표시하며, 직관적이고 체계적인 형식으로 뒷받침하는 근거를 보여줍니다. 이를 통해 의사 결정 속도가 신속해지고 수작업이 감소하며 다양한 연구 애플리케이션에서 과학적 엄격성을 고수할 수 있습니다.
Illumina는 유전자 변이 검출부터 해석 및 멀티오믹스 분석에 이르기까지 유전체 워크플로우 전반에 AI를 적용하여 연구자들이 복잡한 생물학적 데이터로부터 더 빠르고 정확하며 재현 가능한 인사이트를 얻을 수 있도록 지원합니다.
종양 유형에서 관련 DNA 및 RNA 변이를 식별하고 종양 샘플의 포괄적인 유전체 프로파일링을 검사실에서 자체적으로 수행해 보세요.
Illumina 인공지능 랩의 선도적인 알고리즘인 PrimateAI-3D 및 Splice AI는 약물 개발 및 정밀 의학에 접근하는 방식에 지장을 주고 있습니다.
유전자 조절을 이해하려면 프로모터 돌연변이로 인한 유전자 발현 변화를 예측하는 것이 필수적입니다. PromoterAI는 유전자 서열을 분석하여 프로모터 변이체가 유전자 발현에 미치는 영향을 예측하는 딥 러닝 모델입니다.
AI는 유전체 시퀀싱 워크플로우의 모든 단계에서 역할을 하여 효율성을 높이고 정확성을 향상시키며 자신 있는 의사 결정을 지원합니다. 품질 관리에서 해석에 이르기까지 지능형 도구가 프로세스를 간소화하고 심층적인 통찰력을 제공합니다.
AI 강화 오류 수정: 체계적인 시퀀싱 오류를 식별 및 수정하여 가장 빠른 단계에서 데이터 품질을 개선합니다.
예측 QC: 머신 러닝을 사용하여 잠재적 문제가 다운스트림 분석에 영향을 미치기 전에 예측합니다.
베이스 콜링 최적화: 딥 러닝 모델은 향상된 속도와 정확성으로 원시 신호를 염기(A, T, G, C)로 변환합니다.
변이 검출 정확성: 향상된 민감도와 정밀도로 SNV, Indel 및 구조적 변이를 감지합니다.
리드 어셈블리 가속화: AI는 DNA 절편의 정렬과 재구성을 간소화하여 계산 시간을 줄입니다.
유전자 예측 및 주석: 코딩 영역을 식별하고 더 높은 신뢰도로 유전자 기능을 예측합니다.
유전자 및 경로 분석: 질병 또는 표현형과 관련된 발현 패턴 및 생물학적 경로를 발견합니다.
모집단 수준 통찰력: 코호트 전반의 유전자 변이를 분석하여 연관성 연구 및 진화 연구를 지원합니다.
설명 가능한 AI를 통한 변이 우선 순위 지정: 후보 변이를 강조 표시하고 설명 가능한 AI를 사용하여 이를 증빙 증거에 연결합니다.
자동화된 문헌 큐레이션: NLP 도구는 데이터베이스 및 출판물을 스캔하여 관련 유전자 질환 연관성을 표시합니다.
이 협업은 멀티오믹스 데이터의 분석과 해석을 위한 기술 플랫폼을 발전시켜 임상 연구, 유전체학 AI 개발 및 신약 개발의 진전을 가속화할 것입니다.
이 협업은 선도적인 Illumina AI 기술과 Tempus의 포괄적인 멀티모달 데이터 플랫폼을 결합하여 유전체학 알고리즘을 트레이닝하고 궁극적으로 환자를 위한 분자 검사의 임상 채택을 가속화할 것입니다.
이러한 전략적 연구 협업은 인공지능(AI) 기반 유전체 해석 및 유전체 분석 기법의 강점과 업계 전문성을 결합하여 약물 표적 발견을 가속화할 것입니다.
인포매틱스 소프트웨어가 샘플부터 인사이트까지의 과정을 간소화하는 방법을 알아보려면 Illumina에 문의해 주세요.
귀하의 이메일 주소는 결코 제3자와 공유되지 않습니다.